Case Duration:
May 2021 – Present (2+ Years)
Client Background:
Established by the Shaanxi Provincial Committee of the CPC and Shaanxi Provincial Government to leverage local coal resources, the Group has become: A state-owned mega energy and chemical enterprise; The backbone of Shaanxi's energy-chemical industry; The principal developer of Shaanxi's major coal production bases
Client Requirements & Solutions
Modernizing Equipment Monitoring for Intelligent Mining
Real-Time Diagnostics & Precise Fault Identification:
To address limited existing monitoring capabilities, RONDS:
1. Deployed 1,000+ monitoring points across 160+ critical assets at Ningtiaota Mine and Huangling No.1 Mine, including:
1) Conveyors
2) Pump houses
3) Air compressors
4) Main ventilation fans
2. Enabled real-time anomaly detection
3. Achieved precise fault location and degradation assessment
Critical Equipment Monitoring for Uninterrupted Production:
Implemented monitoring for fully-mechanized mining face equipment:
1. Transport machines
2. Crushers
3. Transfer devices
4. Entry belt conveyors
Application Value

Ensuring Safe Mine Production:
By integrating critical equipment into RONDS' remote monitoring system, we have:
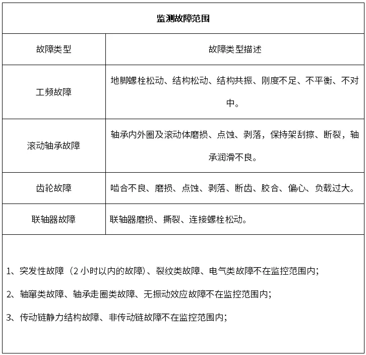
1. Successfully closed multiple equipment failure cases including:
1) Bearing failures
2) Gear defects
3) Lubrication issues
4) Power frequency abnormalities
2. Effectively prevented unplanned shutdowns and potential accidents
3. Achieved safety compliance during monitoring period
Efficiency Gains & Sustainable Production:
1. Enhanced Equipment Control
1) Improved availability
2) Increased reliability
3) Maintainability optimization
2. Economic & Environmental Benefits
1) Prevented production losses
2) Reduced safety/environmental risks
Equipment Data Accumulation and Refinement of Intelligent Algorithms Facilitate Smarter Monitoring Systems:
Through the combined application of intelligent algorithms and expert diagnostic analysis, the customer has achieved real-time operational status assessment and future state prediction for key coal mining equipment.
Success Cases
-
Shaanxi Coal Industry Ningtiaota Coal Mine Transfer MachineLearn More
-
Shaanxi Coal Industry Ningtiaota Coal Mine Transfer MachineLearn More
-
Shaanxi Coal Industry Ningtiaota Coal Mine 762 Head 1# Drive UnitLearn More
-
Shaanxi Coal Ningtiaotan Coal Mine Vibration Condition Monitoring-101 Head-101 Head 2# Drive Unit-Verification ReportLearn More













































